
Mã hóa không dây
Mã hóa WEP
Wired Equivalent Privacy (WEP) là một giao thức mã hóa lâu đời nhất và yếu nhất, được phát triển để đảm bảo tính bảo mật của các giao thức không dây tuy nhiên rất dễ bị tấn công. Nó sử dụng 24-bit initialization vector (IV) để tạo mật mã luồng RC4 với Cyclic Redundant Check (CRC) để đảm bảo tính bảo mật và toàn vẹn.
WEP chuẩn 64 bit sử dụng khóa 40 bit, WEP 128 bit sử dụng khóa 104 bit và WEP 256 bit sử dụng khóa 232 bit. Xác thực được sử dụng là xác thực Hệ thống mở và xác thực Khóa chia sẻ.
Hoạt động của mã hóa WEP
Initialization Vector (IV) và Khoá đều được gọi là WEP Seed. Nó được sử dụng cho Khóa RC4. RC4 tạo ra một luồng bit giả ngẫu nhiên và được XOR với Văn bản thuần để mã hóa dữ liệu. CRC-32 Checksum được sử dụng để tính giá trị kiểm tra tính toàn vẹn (ICV).

Initialization Vectors (IV) yếu
Một trong những vấn đề lớn với WEP là với Initialization Vector (IV). Giá trị IV quá nhỏ để bảo vệ khỏi việc sử dụng lại và phát lại. Thuật toán RC4 sử dụng IV và Key để tạo luồng bằng thuật toán Key Scheduling. IV yếu tiết lộ thông tin. Tập hợp các IV yếu sẽ là chìa khóa cơ bản. WEP không có cung cấp tích hợp để cập nhật khóa.
Phá vỡ mã hóa WEP
Việc phá vỡ mã hóa WEP có thể được thực hiện theo các bước sau:
- Giám sát kênh Điểm truy cập.
- Kiểm tra khả năng tiêm vào điểm truy cập.
- Sử dụng công cụ để xác thực giả mạo.
- Đánh hơi các gói tin bằng các công cụ Đánh hơi Wi-Fi
- Sử dụng công cụ Mã hóa để đưa các gói được mã hóa vào.
- Sử dụng công cụ Cracking để trích xuất khóa mã hóa từ IV.
Mã hóa WPA
Wi-Fi Protected Access (WPA) là một kỹ thuật mã hóa dữ liệu khác được sử dụng phổ biến cho mạng WLAN dựa trên Tiêu chuẩn 802.11i. Giao thức bảo mật này được phát triển bởi Wi-Fi Alliance để bảo mật mạng WLAN như một giải pháp cho điểm yếu và lỗ hổng được tìm thấy trong Wired Equivalent Privacy (WEP).
Việc triển khai WPA yêu cầu nâng cấp chương trình cơ sở cho các thẻ giao diện mạng không dây được thiết kế cho WEP. Temporal Key Integrity Protocol (TKIP) đảm bảo cho mỗi khóa gói tự động tạo khóa mới cho mỗi gói 128-bit để ngăn chặn mối đe dọa dễ bị tấn công bởi WEP.
WPA cũng bao gồm Kiểm tra tính toàn vẹn của tin nhắn như một giải pháp Kiểm tra dự phòng theo chu kỳ (CRC) được giới thiệu trong WEP để khắc phục lỗ hổng của xác thực tính toàn vẹn mạnh mẽ.
Temporal Key Integrity Protocol
Giao thức toàn vẹn khóa tạm thời (TKIP) là một giao thức được sử dụng trong mạng không dây IEEE 802.11i. Giao thức này được sử dụng trong Wi-Fi Protected Access (WPA). TKIP đã giới thiệu ba tính năng bảo mật:
- Khoá gốc bí mật và Vector khởi tạo (IV) Trộn trước RC4.
- Bộ đếm trình tự để đảm bảo nhận theo thứ tự và ngăn chặn các cuộc tấn công phát lại.
- Kiểm tra tính toàn vẹn của tin nhắn 64-bit (MIC).
Hoạt động của mã hóa WPA

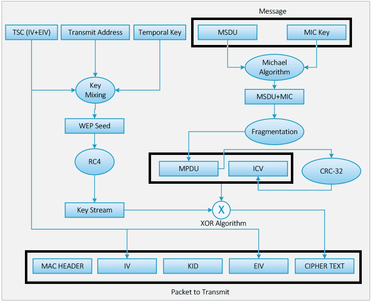
- Khóa mã hóa tạm thời, địa chỉ truyền và số thứ tự TKIP ban đầu được trộn để tạo WEP Seed trước khi đầu vào thuật toán RC4.
- WEP Seed được đưa vào thuật toán RC4 để tạo Khoá nguồn
- Đơn vị dữ liệu dịch vụ MAC (MSDU) và Kiểm tra tính toàn vẹn của thông báo (MIC) được kết hợp bằng cách sử dụng Thuật toán Michael.
- Kết quả của Thuật toán Michael được phân mảnh để tạo Đơn vị dữ liệu giao thức MAC (MPDU).
- Giá trị kiểm tra tính toàn vẹn 32-bit (ICV) được tính cho MPDU.
- Sự kết hợp của MPDU và ICV được XOR với khóa nguồn để tạo Bản mã
Mã hóa WPA2
WPA2 được thiết kế để khắc phục và thay thế WPA, cung cấp, thậm chí hơn, bảo mật tốt hơn bằng cách sử dụng mã hóa 192-bit và mã hóa cá nhân cho từng người dùng làm cho nó phức tạp và khó bị xâm phạm hơn.
Nó sử dụng Counter Mode Cipher Block Chaining Message Authentication Code Protocol (CCMP), và mã hóa dựa trên Advanced Encryption Standard (AES). Wi-Fi Allowance cũng giới thiệu giao thức bảo mật tiếp theo WPA3 vào năm 2018 để vượt qua WPA2 với các khả năng và bảo mật bổ sung.
WPA2-Personal yêu cầu mật khẩu (Khóa chia sẻ trước) để bảo vệ mạng khỏi bị truy cập trái phép. Trong chế độ này, mỗi thiết bị không dây đang mã hóa lưu lượng bằng khóa dẫn xuất 128 bit từ cụm mật khẩu gồm 8 đến 63 ký tự ASCII.
WPA2-Enterprise bao gồm EAP hoặc RADIUS cho cơ chế xác thực tập trung. Sử dụng xác thực tập trung này với các cơ chế xác thực khác như Kerberos và Certificates, mạng không dây có thể an toàn hơn.

Phá vỡ mã hóa WPA
- Brute Force mật khẩu do người dùng định nghĩa WPA PSK bằng cách sử dụng Tấn công từ điển.
- Bắt các gói bắt tay xác thực của WPA/WPA2 để bẻ khóa WPA ngoại tuyến
- Buộc máy khách ngắt kết nối và sau đó kết nối lại để bắt các gói xác thực để brute force khóa Pairwise Master (PMK)
Mối đe dọa không dây
Access Control Attacks
Tấn công kiểm soát truy cập không dây là những cuộc tấn công xâm nhập vào mạng không dây bằng cách trốn tránh tham số kiểm soát truy cập như giả mạo địa chỉ MAC, lỗi điểm truy cập và cấu hình sai, v.v.
Integrity and Confidentiality Attacks
Các cuộc tấn công toàn vẹn bao gồm WEP injection. Chèn khung dữ liệu, tấn công phát lại và lật bit, v.v. Các cuộc tấn công bảo mật bao gồm phân tích lưu lượng, chiếm quyền điều khiển phiên, giả mạo, bẻ khóa, tấn công MITM, v.v. để đánh chặn thông tin bí mật.
Availability Attacks
Các cuộc tấn công sẵn sàng bao gồm cả các cuộc tấn công Flooding và DoS nhằm ngăn người dùng hợp pháp kết nối hoặc truy cập vào mạng không dây. Các cuộc tấn công khả dụng có thể được thực hiện bằng cách ngập xác thực, nhiễm độc ARP, tấn công hủy xác thực, tấn công hủy liên kết, v.v.
Authentication Attacks
Tấn công xác thực nhằm đánh cắp thông tin nhận dạng hoặc máy khách không dây hợp pháp để truy cập vào mạng bằng cách mạo danh. Nó có thể bao gồm các kỹ thuật bẻ khóa mật khẩu, đánh cắp danh tính, đoán mật khẩu.
Rogue Access Point Attack
Tấn công điểm truy cập giả là một kỹ thuật trong đó AP giả mạo ở một nơi có mạng không dây hợp pháp thường là với một SSID. Người dùng nhận AP giả là AP hợp pháp và kết nối. Khi người dùng kết nối với AP giả, tất cả lưu lượng truy cập sẽ đi qua và kẻ tấn công đánh hơi gói tin để theo dõi hoạt động.
Client Mis-association
Liên kết sai máy khách bao gồm một AP giả mạo bên ngoài các tham số của mạng công ty. Khi một nhân viên kết nối với nó bằng cách bỏ qua các chính sách bảo mật, tất cả lưu lượng truy cập sẽ đi qua kẻ tấn công.
Misconfigured Access Point Attack
Tấn công điểm truy cập cấu hình sai bao gồm việc truy cập vào AP hợp pháp lợi dụng các cấu hình sai của nó như mật khẩu yếu, mật khẩu mặc định, không có mật khẩu bảo vệ, v.v.
Liên kết trái phép là một kỹ thuật khác mà người dùng bị nhiễm Trojan hoạt động như một AP cho phép kẻ tấn công kết nối mạng công ty thông qua nó. Các Trojan này kích hoạt điểm truy cập mềm thông qua tập lệnh độc hại cho phép các máy tính xách tay biến các thẻ WLAN thành mạng WLAN.
Ad Hoc Connection Attack
Kết nối Ad Hoc là mạng không an toàn vì chúng không cung cấp xác thực và mã hóa mạnh. Kẻ tấn công có thể xâm nhập máy khách trong chế độ ad hoc.
Jamming Signal Attack
Các cuộc tấn công gây nhiễu yêu cầu tín hiệu tần số khuếch đại cao gây ra cuộc tấn công Từ chối dịch vụ. Thuật toán Carrier Sense Multiple Access/Collision Avoidance yêu cầu thời gian chờ để truyền sau khi phát hiện va chạm.

